重磅!天隆优619和隆粳66荣获金奖!!
2022-12-13
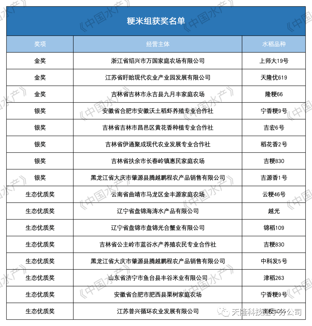
为培育优质乡土渔米产品品牌,提升稻渔产品价值,促进稻渔综合种养产业高质量发展,中国稻渔综合种养产业协同创新平台组织开展了2022全国稻渔综合种养优质渔米评比推介活动。活动由全国水产技术推广总站、中国水产学会指导,上海海洋大学、扬州大学、中国水稻研究所承办。通过渔米产品质量盲检、感官评鉴等环节综合评定。通过综合评定,我公司的“天隆优619”和“隆粳66”两个品种同时摘取粳稻组金奖。

(查看原文链接:重磅!2022优质渔米评比推介活动获奖名单发布)
为实现龙虾香稻品种“天隆优619”的快速应用,江苏省农业农村厅开辟了盱眙龙虾香米品种审定绿色通道。“天隆优619”于2020年通过江苏省审定,是首个指定适宜在江苏省盱眙县中稻地区作虾稻共生种植的国标一级米品种。

“隆粳66”于2015年通过辽宁省审定,2021年吉林省引种备案。该品种在吉林永吉县九月丰家庭农场以稻田养鱼和稻田养蟹技术种植模式为主,粒型小,又名小粒香,米粒洁白透明,有香味,口感佳、食味优。
