加入我们 |
首页 > 新闻动态 > 公司新闻

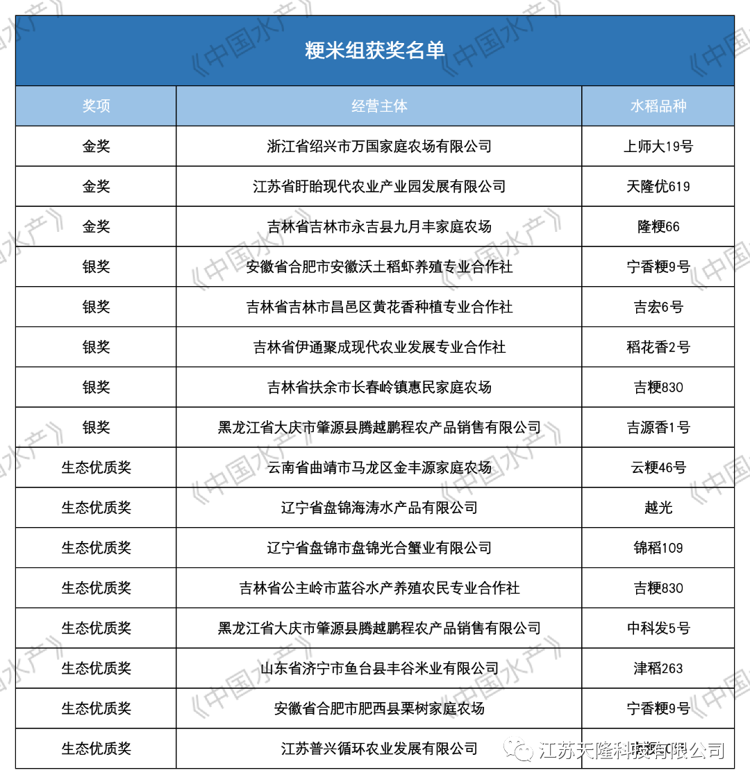
喜报:2022年优质渔米评比推介活动,天隆优619、隆粳66又双叒叕获金奖!

2023-06-29

为培育优质乡土渔米产品品牌,提升稻渔产品价值,促进稻渔综合种养产业高质量发展,中国稻渔综合种养产业协同创新平台组织开展了2022全国稻渔综合种养优质渔米评比推介活动。活动采取经营主体申报和省级水产技术推广部门推荐相结合的方式,通过渔米产品质量盲检、感官评鉴等环节综合评定,评选出籼米组金奖3个、银奖6个、生态优质奖13个,粳米组金奖3个、银奖5个、生态优质奖8个。经过综合评定,我公司品种“天隆优619”、“隆粳66”又摘金奖!